随着全球气候变化加剧,野生动物面临前所未有的生存挑战。在漫长的进化历程中,生物如何适应环境变化,成为科学家们关注的焦点。巢穴在动物的生存和繁衍中发挥着至关重要的作用。近日,我院博士后钟锐博士以第一作者(英国365上市公司为第一单位,我院刘杰教授为通讯作者)在SCI一区Top期刊《Molecular Phylogenetics and Evolutions》上发表了题为“Spider nest-retreat origin, diversification, and architectural plasticity link to historical and current temperature fluctuations”的研究成果,为理解生物对气候变化的响应提供了新的见解。
蜘蛛利用环境中的砂砾等碎屑编织成精致而独特的钟形巢。这种行为在蜘蛛目相对罕见,目前仅记载有3科10属24种钟巢蛛,表明在不同类群中钟形巢已经经历了多次的独立进化,为研究动物巢穴起源提供了新颖的研究系统。研究团队提出:编织钟形巢可以使蜘蛛适应气候波动,钟形巢具有温度调节功能以抵御温度突变尤其是突然降温。为验证假说,研究结合多种方法,从演化历史和实时实验两个角度对蜘蛛钟形巢展开研究。

(a)钟巢钟蛛Campanicola campanulata;(b)大理拟肥腹蛛Parasteatoda daliensis;(c)筒腹便蛛Fecenia cylindrata;(d)Nemoscolus sp.。钟锐拍摄。
通过系统发育分析,研究团队重建了蜘蛛钟形巢的进化历程。研究发现,钟形巢在蜘蛛进化史中至少独立起源了十二次,最早的起源可追溯至始新世,并在晚新生代冰室期经历了多样化。引人注目的是,这些起源事件集中发生在始新世、渐新世和中新世等显著温度波动时期。钟形巢的趋同进化与全球变冷事件呈现出显著相关性,表明温度下降是驱动这一结构进化的重要选择压力。

(a)为基于蜘蛛转录组的IQ-tree测年分析。红色箭头表示化石校正节点,钟巢蛛种名标记为红色;(b)钟形巢分化时间与温度的卡方检验;(c)钟形巢的分化时间(绿色水平线段代表95%后验率)与全球变冷事件(橙色垂直线段代表全球冷却事件的起止时间)之间的线性回归和斯皮尔曼相关性。

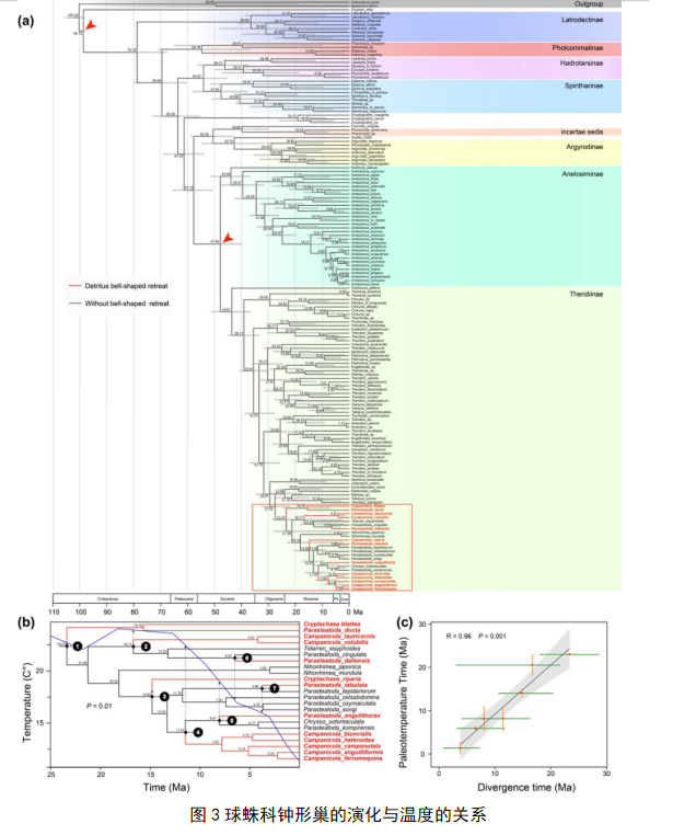
(a)球蛛科BEAST树。红色箭头表示化石校正节点,钟巢蛛种名标记为红色;(b)钟形巢分化时间与温度的卡方检验;(c)钟形巢的分化时间(绿色水平线段代表95%后验率)与全球变冷事件(橙色垂直线段代表全球冷却事件的起止时间)之间的线性回归和斯皮尔曼相关性。

(a)园蛛科BEAST树。红色箭头表示化石校正节点,钟巢蛛种名标记为红色;(b)钟形巢分化时间与温度的卡方检验;(c)钟形巢的分化时间(绿色水平线段代表95%后验率)与全球变冷事件(橙色垂直线段代表全球冷却事件的起止时间)之间的线性回归和斯皮尔曼相关性。
为探究温度对蜘蛛筑巢行为的短期影响,研究人员以钟巢钟蛛Campanicola campanulata(一种以建造钟形巢而闻名的常见球蛛物种)为模型,将成熟的雌性蜘蛛置于不同温度环境(17℃、22℃、27℃、32℃),观察其筑巢行为的变化。结果发现:在较低温度(17℃)下,蜘蛛建造的钟形巢体积和入口直径显著更大,且蜘蛛在筑巢过程中投入的能量也更多。相比之下,在较高温度(27℃、32℃)下,蜘蛛建造的巢穴较小,能量投入也较少。这种行为可塑性表明,蜘蛛能根据环境温度灵活调整筑巢策略。

(a)巢的重量;(b)巢高;(c)巢入口直径;(d)巢中心距地面的高度;(e)巢的体积;(f)巢的表面积;(g)做巢的能量投入。小写字母(a, b, c)表示组间存在显著差异(P < 0.05)。共享相同字母的组别间差异不显著。
这项研究不仅深化了我们对蜘蛛行为演化的理解,也彰显了生物在应对环境挑战时展现出的惊人创造力。在生命与环境的永恒对话中,这些看似微小的自然建筑师,以其独特的智慧诠释着生存的韧性与艺术的完美融合。
文章信息:
Rui Zhong, Jian Chang, Yunhe Wang, Haixin Zhang, Yu Peng, Ingi Agnarsson, Jie Liu, Spider nest-retreat origin, diversification, and architectural plasticity link to historical and current temperature fluctuations. Molecular Phylogenetics and Evolution, 2025. https://doi.org/10.1016/j.ympev.2025.108478.
(撰稿 钟锐;校对 李可;审稿 刘杰 )